作为西南地区特色调味品,花椒在火锅和川菜中有着广泛的应用。不同品种、不同产地的花椒在风味上存在较大差异,但目前缺少科学的评价方法。针对这一问题,川渝共建特色食品重庆市重点实验室成员,人生就是博ag(中国区)·公司官网特色食品资源开发与品质调控团队阚建全教授和王洪伟副教授在花椒风味物质和感官评价方面取得了系列研究进展,相关成果发表在Food Chemistry、Journal of Sensory Studies和Food Quality and Preference等国际期刊。

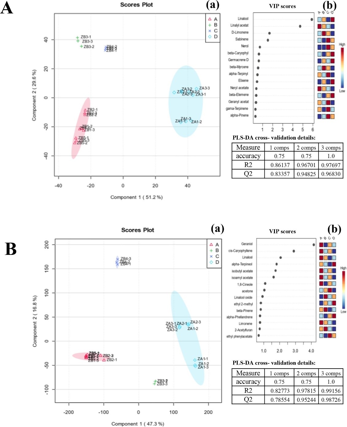
图1. 偏最小二乘-判别分析(PLS-DA)图。A.GC-MS,B.GC-IMS
研究表明,气相-离子迁移色谱(GC-IMS)和气相色谱-质谱(GC-MS)均能有效区分8种国家地理花椒。GC-IMS和GC-MS结合PLS-DA模型分别筛选出了八种和四种关键差异的香气物质,为确定各类花椒风味特征的标记物提供了依据。

图2. UP-FP、SP-FP和TP-DA的多因素比较分析
与堪萨斯州立大学Edgar Chambers IV教授合作建立的花椒风味描述词(Journal of Sensory Studies,2021,e12636)略作修改就可以用于中国的感官评价小组,对8种国家地理花椒的分辨结果与基于挥发性成分的结果(Food Chemistry,2022, 131671)一致。与培训合格的TP小组使用描述性分析的结果相比,经过描述词定义培训的SP小组使用Flash Profile的结果比未经培训的UP小组更准确,培训时间和难度又低于TP。因此,SP-FP是一种更可行的DA 的替代方法。
表1.每名评价员在不同阶段的表现评估

以上研究进展不仅为区分花椒的风味特征提供了理论依据,也为花椒风味评价的推广应用提供了可行方案。
(王洪伟 供稿;孙康 审稿;曾亮、吴俊平审稿)